4个重点方向!工信部组织开展2023年未来产业创新任务揭榜挂帅工作
作者: 工业和信息化部科技司 编辑: 蔺弦弦 时间:2023-09-15 13:47:43
近日,工业和信息化部办公厅印发《关于组织开展2023年未来产业创新任务揭榜挂帅申报工作的通知》(下文简称《通知》),为更好地理解和执行《通知》,现就相关内容进行解读:
问题1:《通知》出台的背景是什么?
答:
习近平总书记强调,积极培育新能源、新材料、先进制造、电子信息等战略性新兴产业,积极培育未来产业,加快形成新质生产力,增强发展新动能。党的二十大报告指出,开辟发展新领域新赛道,不断塑造发展新动能新优势。《“十四五”规划和2035年远景目标纲要》明确要谋划布局一批未来产业。未来产业由前沿技术驱动,具有显著战略性、引领性、颠覆性和不确定性。以“揭榜挂帅”的方式加快培育以未来制造、未来信息为代表的未来产业,有利于引领科技进步、带动传统产业转型升级、抢占国际竞争制高点,为建设现代化产业体系、推动高质量发展提供持续动力。
问题2:《通知》出台目标是什么?
答:
为抢抓新一轮科技革命和产业变革的机遇,《通知》聚焦工业和信息化部主责主业,发掘培育一批掌握关键核心技术、具备较强创新能力的优势单位,突破一批标志性技术产品,加速新技术、新产品落地应用,按照谋划一批、部署一批、落地一批的节奏,逐步探索形成未来产业发展的高效模式,加快推动我国未来产业创新发展。
问题3:本次揭榜挂帅重点面向哪些方向和具体赛道?
答:
在深入调研和论证,广泛征集相关部门、企业、科研院所、行业协会、联盟等机构意见,充分借鉴地方经验基础上,本次揭榜挂帅主要面向未来制造、未来信息2大前沿领域,聚焦元宇宙、人形机器人、脑机接口、通用人工智能4大重点方向,系统布局实施核心基础、重点产品、公共支撑、典型应用等共计52项具体任务,科学引导先行先试,全面推进技术创新研发,加快培育未来产业新业态和新模式。
问题4:下一步工作计划和考虑?
答:
一是强化本次揭榜挂帅任务的科学合理评估,及时发布未来产业创新任务揭榜挂帅(第一批)入围揭榜单位,引导地方出台一系列配套激励政策,打造面向元宇宙、人形机器人、脑机接口、通用人工智能的政策组合拳。二是建立健全未来产业创新任务揭榜挂帅分批次、分领域协同推进机制,在持续推进元宇宙、人形机器人、脑机接口、通用人工智能等后续批次申报工作的基础上,同步研究加快布局量子科技等前沿领域揭榜挂帅的相关工作,引导地方结合自身产业基础和资源禀赋,推动特色领域先行先试、率先发展。



关于组织开展2023年未来产业创新任务揭榜挂帅工作的通知
工信厅科函〔2023〕235号
各省、自治区、直辖市及计划单列市、新疆生产建设兵团工业和信息化主管部门,有关中央企业:
为深入贯彻落实习近平总书记关于揭榜挂帅工作的重要指示精神,加快推动未来产业创新发展,现在组织开展未来产业创新任务揭榜挂帅申报工作。有关事项通知如下:
一、揭榜任务内容
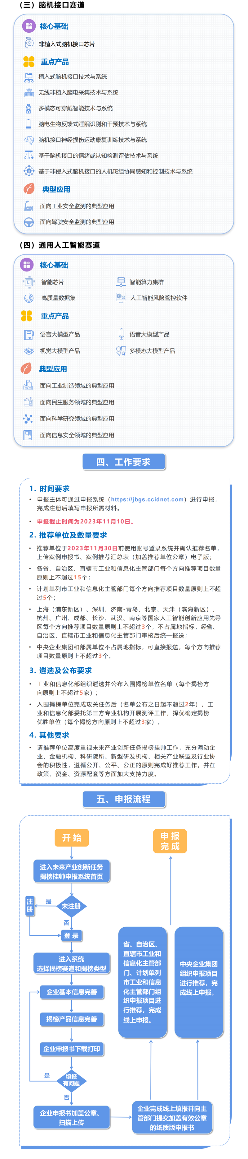
面向元宇宙、人形机器人、脑机接口、通用人工智能4个重点方向,聚焦核心基础、重点产品、公共支撑、示范应用等创新任务,发掘培育一批掌握关键核心技术、具备较强创新能力的优势单位,突破一批标志性技术产品,加速新技术、新产品落地应用。(任务详见附件)。
二、推荐条件
(一)申报单位须为在中华人民共和国境内注册、具有独立法人资格的企事业单位。申报单位需承诺揭榜后能够在指定期限内完成相应任务。
(二)鼓励企业、金融机构、科技服务机构、高校、科研院所及新型研发机构等以联合体方式申报,牵头单位为1家,联合参与单位不超过4家。
(三)各省、自治区、直辖市及计划单列市工业和信息化主管部门、中央企业集团组织按照政府引导、企业自愿的原则,优先推荐创新能力突出、产业化前景好、行业带动作用明显的项目。
三、工作要求
(一)申报主体可通过申报系统( https://jbgs.ccidnet.com )进行申报,完成注册后填写申报所需材料。申报截止时间为2023年11月10日。
(二)推荐单位于2023年11月30日前使用账号登录系统并确认推荐名单。各省、自治区、直辖市工业和信息化主管部门每个方向推荐项目数量原则上不超过15个;计划单列市工业和信息化主管部门每个方向推荐项目数量原则上不超过5个;上海(浦东新区)、深圳、济南-青岛、北京、天津(滨海新区)、杭州、广州、成都、长沙、武汉、南京等国家人工智能创新应用先导区每个方向推荐项目数量原则上不超过3个,不占属地指标,经省、自治区、直辖市工业和信息化主管部门审核后统一报送;中央企业集团和部属单位不占属地指标,可直接报送,每个方向推荐项目数量原则上不超过3个。
(三)工业和信息化部组织遴选并公布入围揭榜单位名单(每个揭榜方向原则上不超过5家)。入围揭榜单位完成攻关任务后(名单公布之日起不超过2年),工业和信息化部委托第三方专业机构开展测评工作,择优确定揭榜优胜单位(每个揭榜方向原则上不超过3家)。
(四)请推荐单位高度重视未来产业创新任务揭榜挂帅工作,充分调动企业、金融机构、科研院所、新型研发机构、相关产业联盟及行业协会的积极性,遵循公开、公平、公正的原则完成好推荐工作,并在政策、资金、资源配套等方面加大支持力度。
附件:
1.元宇宙揭榜挂帅任务榜单
2.人形机器人揭榜挂帅任务榜单
3.脑机接口揭榜挂帅任务榜单
4.通用人工智能揭榜挂帅任务榜单
工业和信息化部办公厅
2023年8月28日
温馨提示
查阅“附件1—4”,请访问工业和信息化部网站(www.miit.gov.cn)“信息公开—文件公示”栏目。


