[新闻] 2021年贵州大数据十大影响力事件| 数博会官网
欢迎关注数博会!
中文
ENGLISH
工作人员登录
展商登录
工作人员登录
展商登录
首页
数博会介绍
往届回顾
精彩瞬间
新闻中心
头条新闻
展会新闻
行业新闻
展商新闻
展览会
展会介绍
场馆介绍
地理交通
参展申请
展商名录
展品列表
展区分布
参展品牌
交流活动
大会日程
交流活动
交流活动
地理交通
嘉宾登录
数博发布
大赛
资料下载
联系我们
联系方式
隐私保护协议
当前位置:
数博会
>>
新闻中心
>>行业新闻
头条新闻
展会新闻
行业新闻
展商新闻
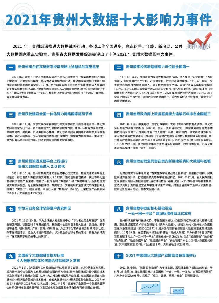
2021年贵州大数据十大影响力事件
作者: 彭耀永 来源: 贵州日报 编辑: 赵超 时间:2022-01-19 10:10:12